1259. Handshakes That Don't Cross

You are given an  even number of people num_people  that stand around a circle and each person shakes hands with someone else, so that there are num_people / 2 handshakes total.

Return the number of ways these handshakes could occur such that none of the handshakes cross.

Since this number could be very big, return the answer mod  10^9 + 7

 

Example 1:

Input:

 num_people = 2
Output:

 1

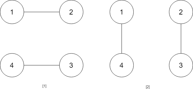
Example 2:

Input:

 num_people = 4
Output:

 2
Explanation:

 There are two ways to do it, the first way is [(1,2),(3,4)] and the second one is [(2,3),(4,1)].

Example 3:

Input:

 num_people = 6
Output:

 5

Example 4:

Input:

 num_people = 8
Output:

 14

 

Constraints:

  • 2 <= num_people <= 1000
  • num_people % 2 == 0

Difficulty:

Hard

Lock:

Prime

Company:

Amazon

Solution(Chinese):

LEETCODE 1259. Handshakes That Don't Cross 解题思路分析